User Tools

Site Tools


kernel_density_estimation

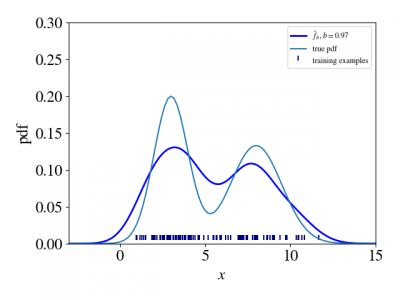
Kernel Density Estimation

Animated Illustrations

Click to see animation:

(Built by Ranjan Piyush.)